| নং | শিরোনাম | সেবার ধাপ | কার্যকলাপ |
|---|---|---|---|
| | |||
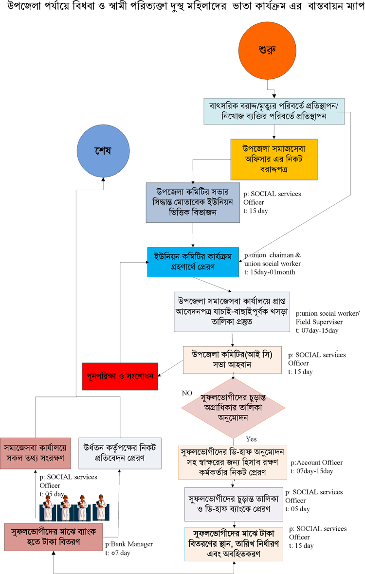
| ১ | বিধবা ও স্বামী পরিত্যক্তা মহিলাদের ভাতা | দেখুন | |
| ২ | অস্বচ্ছল প্রতিবন্ধি ভাতা | দেখুন | |
| ৩ | বয়স্ক ভাতা | দেখুন | |
| ৪ | সুদমুক্ত ঋণ | দেখুন | |
| ৫ | এসিডদগ্ধ ও প্রতিবন্ধি পুনর্বাসন কার্যক্রম | দেখুন | |
| ৬ | বাল্য বিবাহ ও যৌতুক প্রতিরোধ | দেখুন | |
| ৭ | নারী ও শিশু নির্যাতন প্রতিরোধ | দেখুন | |
| ৮ | মাতৃত্বকাল ভাতা প্রদান কার্যক্রম | দেখুন | |
| ৯ | দরিদ্র মা'র জন্য মাতৃভাতা ভাতা কর্মসূচি | দেখুন |